看看陕西省政府对兰炭产业污染采取了哪些措施?
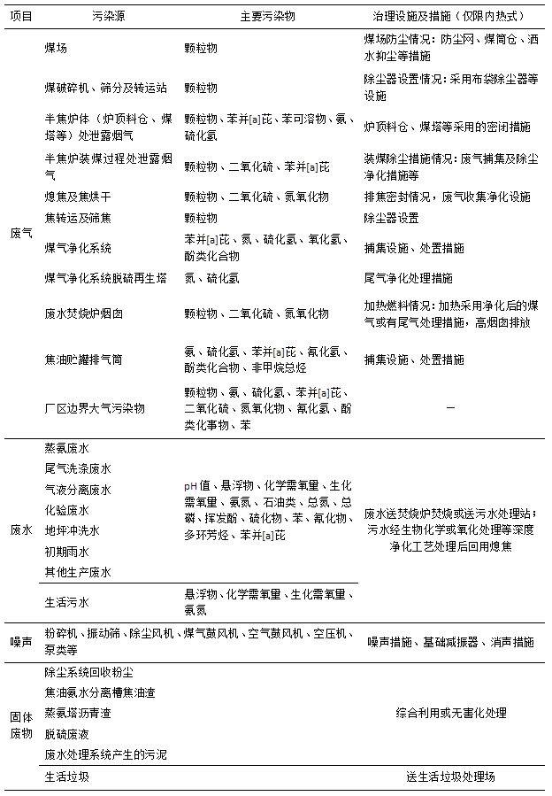
近10年来,虽然榆林兰炭产业的生产工艺和技术已有了较快发展,但生产过程中对环境的污染仍处于治理期。为促进榆林兰炭产业实现清洁化生产,2016年11月23日陕西省质量技术监督局公布了《兰炭工业竣工环境保护验收技术规范》(DB61/T 1057—2016),并于2017年1月1日实施,本规范对兰炭生产过程中的污染物及防治措施提出了明确要求,见下表:

此规范不仅适用于陕西省兰炭新建项目,而且还适用改扩建及技术改造建设项目。目前我国工业发展已进入环境治理的强制期,为促进榆林兰炭产业科学、有序、稳定的发展,就必须强力执行和落实国家和省市各项环保政策与法规,尽快实现榆林兰炭产业的清洁化生产。
相关资讯
- 2021-06-24 兰炭+互联网
- 2021-06-24 兰炭+互联网
- 2021-06-22 国兰之巅新能源祝神舟十二号发射成功
- 2021-06-19 兰炭价格持续高位运行
- 2021-06-17 安全生产月
- 2021-06-16 兰炭是否可以做催化剂
- 2021-06-10 兰炭产业前景好,治污减霾出成效
- 2021-06-08 国家是如何看待清洁能源的?
- 2021-06-08 国家是如何看待清洁能源的?
- 2021-06-07 神木市召开“稳煤价保供应抓安全”约谈会
- 2021-06-03 兰炭是这样生产的?
- 2021-06-01 兰炭的价格行情