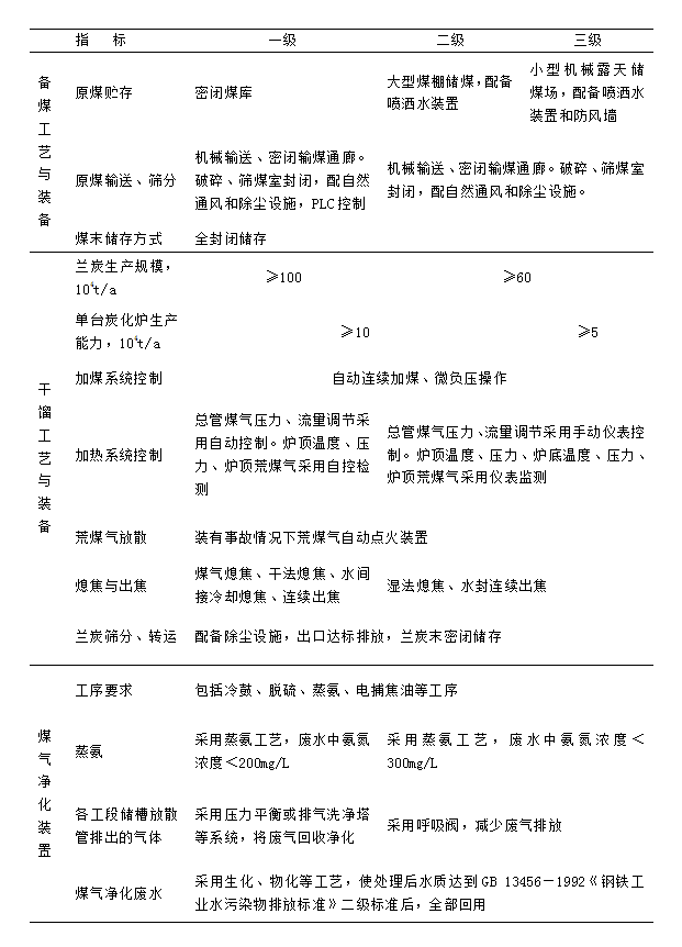
兰炭生产工艺与装备指标

相关资讯
- 2021-06-24 兰炭+互联网
- 2021-06-24 兰炭+互联网
- 2021-06-22 国兰之巅新能源祝神舟十二号发射成功
- 2021-06-19 兰炭价格持续高位运行
- 2021-06-17 安全生产月
- 2021-06-16 兰炭是否可以做催化剂
- 2021-06-10 兰炭产业前景好,治污减霾出成效
- 2021-06-08 国家是如何看待清洁能源的?
- 2021-06-08 国家是如何看待清洁能源的?
- 2021-06-07 神木市召开“稳煤价保供应抓安全”约谈会
- 2021-06-03 兰炭是这样生产的?
- 2021-06-01 兰炭的价格行情